每日天气
-
【遂宁地区疫情划分区域,遂宁疫情指挥部通告】
遂宁为什么封城了〖壹〗、遂宁疫情最新消息今天封城了是谣言,加强社会面疫情防控不是封城。2022年9月21日0时至9月23日24时,船山区、安居区、射洪市、蓬溪县、大英县、遂宁经开区、市河东新区、遂宁高新区全域全体人员按照“应检必检、应检尽...
-
关闭疫情地区提醒语录图片(关闭疫情报告)
出来透气心情语录〖壹〗、释放自我:终于出来透气啦!不必去人多的地方,只需在空旷处深呼吸,心情便无比舒畅。祝福健康:在家闷久了,出来透透气,顺便祝大家身体健康,平平安安,记得戴口罩哦!期待美好:憋在家里好几天,终于出来透透气,希望疫情早日过...
-
【菏泽还是疫情地区吗现在,菏泽现在的疫情怎么样】
菏泽属于低风险地区吗?(山东省菏泽市是高风险地区吗)菏泽近来属于低风险地区。疫情实时在变化,点击进入全国疫情风险等级查询入口菏泽疫情最新消息疫情数据2022年3月30日0时-24时菏泽市报告新增确诊病例1例【点击查看详情】该感染者为上海市...
-
福建公布无疫情地区名单/福建这些地方被列为无疫情区
福建开放疫情了吗〖壹〗、福建厦门鼓浪屿于10月6日起恢复开放,相关场所管理需遵循以下防疫要求:开放范围与时间根据厦门市应对新冠肺炎疫情工作指挥部通告,鼓浪屿自10月6日起恢复开放。此次开放属于全市景区、公园等户外区域有序恢复开放的一部分(...
-
即墨最新疫情地区情况(即墨最新消息)
即墨区鼎泰丰有疫情吗有。通过查询即墨区疫情防控中心显示:截止2022年9月29日,青岛市即墨区鼎泰丰共有新冠疫情确诊病例6例。该小区已经被相关部门隔离处理。022年9月16日更新根据国务院联防联控机制有关规定,经综合研判,市委统筹疫情防控...
-
【河南经历了哪些疫情地区,河南有什么疫情】
全国多地核酸检测通知发生变化!全国多地核酸检测通知发生变化,部分地区调整了核酸检测的范围和频率,以适应当前疫情防控形势的需要。广州:特定人群可不参加全员核酸筛查广州越秀区发布通知,在部分街道开展“应检尽检”核酸检测工作。长期居家老人、每天...
-
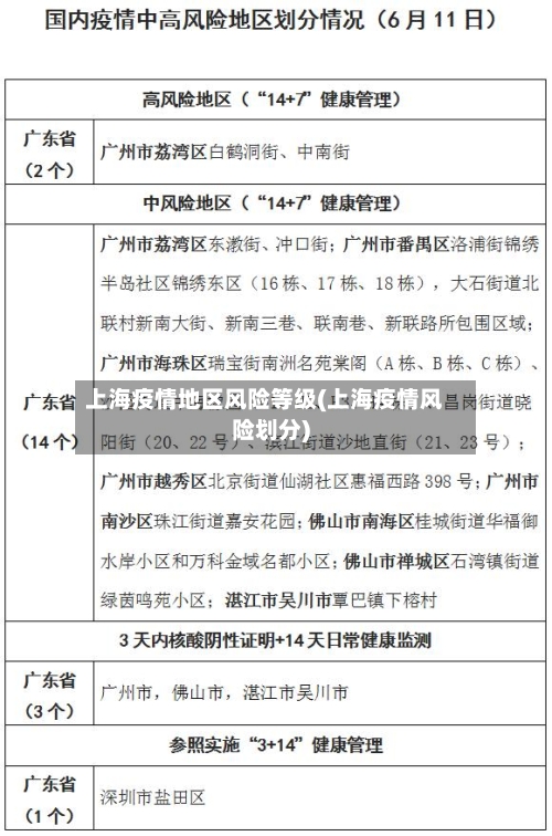
哪些地区小区有疫情风险/哪个小区有疫情
全国疫情“中高风险”地区一览〖壹〗、高风险地区津南区辛庄镇林锦花园津南区辛庄镇林绣花园津南区咸水沽镇丰达园以上3个区域因疫情形势严峻被划定为高风险地区,需严格落实封控措施,包括人员足不出户、服务上门等。〖贰〗、截至近来,国内共有2个...
-
最新疫情a类地区和b类地区(最新疫情a类地区和b类地区怎么划分)
福建省哪些地区属于B类地区(福建是a类还是b类)〖壹〗、福建省自4月12日以来,泉州市的部分地区被划分为B类地区,具体包括晋江市。同样自4月12日以来,宁德市的蕉城区也被划分为B类地区,而宁德市的其他地区则按照其他规定进行管理。〖贰〗、...
-
【吉林省江源地区疫情,吉林省江源地区疫情最新情况】
明天下午大庆东站坐高铁鸡西上学,用不用隔离用。截止于2022年9月20日,通过查询我国疫情防控情况了解到,吉林省江源县大东站属于我国常态化防控区,鸡西为中高风险地区,从外地返鸡西市的人员必须持48小时内核酸检测阴性证明,并且要进行报备隔离...
-
朝鲜哪些地区出现疫情/朝鲜那边有疫情吗
朝鲜疫情为何突然爆发?〖壹〗、疫情爆发的直接诱因朝鲜疫情的突然爆发可能与单一“超级传播者”事件有关。例如,某次大型聚集活动(如军事演习、集会)中,一名感染者未被及时识别,导致病毒在短时间内大规模扩散。此外,朝鲜部分地区医疗资源匮乏,感染者...