最新资讯
-
疫情严重的地区简称(疫情严重区是哪里)
援鄂医生为什么叫援鄂〖壹〗、援鄂医生之所以叫“援鄂”,是因为“援”代表支援,“鄂”特指湖北地区,整体意思是指前往湖北进行医疗支援的医生。具体原因如下:“援”的含义:在这里,“援”指的是提供援助、支持或帮助的行为。在医疗领域,它特指来自其他...
-
尼泊尔大丁地区疫情/尼泊尔疫情最新消息什么时复工
毛大丁草四川人叫什么〖壹〗、毛大丁草在四川地区通常被称为巴地香、四皮香、满地香等。毛大丁草作为一种中草药,在不同的地区有着不同的别名,这些别名往往反映了当地的文化特色和对该植物的认知。在四川地区,毛大丁草因其独特的香气和药用价值,被赋予了...
-
北京甘家口地区疫情情况/北京甘家口属于哪个区
北京海淀甘家口部分区域临时管控,若要解封需要满足什么条件?解封的条件是连续4次核酸阴性结果。如果想要彻底解封的话,相关区域需要满足至少4次全员核酸检测的阴性结果,这也意味着每个居民都需要积极响应相应的疫情防控措施,同时也需要积极进行核酸检...
-
延边地区疫情解封信息(延边封城了吗)
延吉市疫情解封时间〖壹〗、部分区域阶段性解封时间:2022年3月19日14时,延吉市东亚小区6号楼的封控区和管控区解除封控、管控措施。这一解封标志着该小区居民恢复正常生活秩序,但需注意,此时延吉市其他区域仍处于疫情防控管理状态,未实现全域...
-
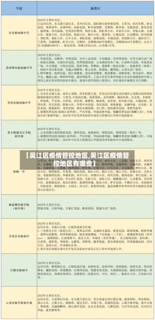
【疫情封控地区及时间,疫情封区一般封多久】
怎么查各地方封城时间选取左下方的“小程序”。在搜索框中输入“国务院客户端”并点击进入该小程序。进入小程序后,点击下方“疫情风险查询”。选取需要查询的地区,即可了解到该地区的疫情风险。武汉封城时间是2020年1月23日10时,具体措施及背景...
-
【疫情地区动态图表最新,疫情动态条形图】
NBC:纽约州新增新冠确诊7681例,累计确诊52318例纽约州新增新冠肺炎确诊病例7681例,累计确诊52318例,死亡728例。以下是详细信息:数据来源与公布据美国全国广播公司(NBC)报道,纽约州州长科莫公布了最新数据。俄罗斯疫情数...
-
【眉山疫情风险地区最新,眉山疫情风险地区最新查询】
四川仁寿为什么要封城〖壹〗、四川仁寿没有封城。通过查询相关公开信息截止于2022年12月8号,眉山仁寿疫情不严重,眉山风险区域为0个,眉山仁寿地区近来没有低,中,高风险区域,都是常态化防控区。〖贰〗、月30日眉山市没有封城,只是东坡区,仁...
-
招远疫情地区图片大全(招远新冠病毒疫情)
4月23日烟台新增本土确诊病例2例无症状感染者37例〖壹〗、022年4月23日0时至24时烟台市新冠肺炎疫情情况2022年4月23日0时至24时,烟台市新增本土确诊病例2例,新增本土无症状感染者37例;无新增境外输入确诊病例和无症状感染者...
-
西藏查什么地区有疫情(西藏哪里有疫情吗)
西藏疫情爆发时间〖壹〗、西藏本轮新冠疫情爆发时间是2022年8月。疫情爆发:西藏在2022年8月遭遇了新冠疫情的爆发,这一事件引起了当地政府和民众的高度重视。应对措施:疫情爆发初期,西藏地区迅速采取了多项措施,包括加强监测、隔离和治疗感染...
-
云南德宏疫情地区分布(云南徳宏疫情)
国家卫健委:3日新增确诊90例,本土75例〖壹〗、月3日0—24时,全国新增确诊病例90例,其中本土病例75例,境外输入病例15例。具体分布如下:本土确诊病例分布:内蒙古:61例(均在呼伦贝尔市),含3例由无症状感染者转为确诊病例。黑龙江...