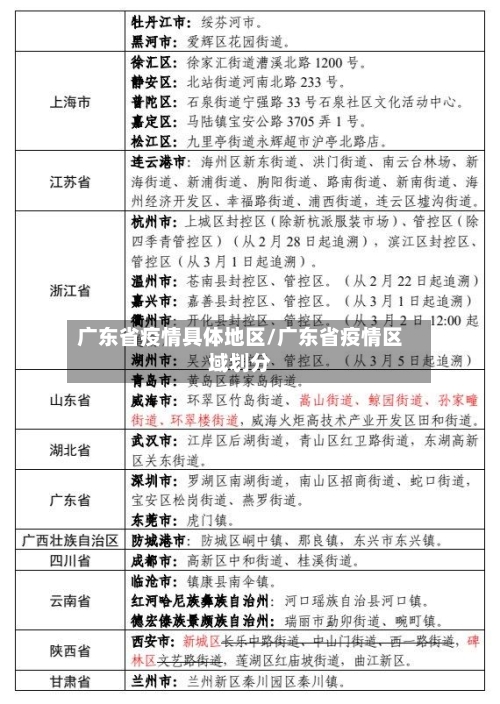
广东省疫情具体地区/广东省疫情区域划分

广东疫情最严重的地方

疫情数据与重灾区分布根据广东省疾病预防控制中心数据,2024年9月9日至10月27日 ,全省新增登革热病例超一万例。其中,佛山与广州是疫情最严重的地区,两地新增病例均突破两千例;深圳、湛江 、中山等地也报告了大量病例。

广东省疫情具体地区/广东省疫情区域划分-第1张图片

广东疫情最严重的地方是广州市 。具体而言:广州市整体情况:作为广东省的省会和经济中心 ,广州市人员流动频繁,与国内外交往密切,多次成为疫情的重灾区 ,感染人数和疫情传播速度在广东省内位居前列。广州市内部差异:在广州市内部,天河区、白云区和越秀区等人口密集区域曾一度是疫情最为严重的地区。

广东省疫情具体地区/广东省疫情区域划分-第2张图片

近来无法明确2025年广东哪个具体地方甲流最严重 。以下为详细分析:广东流感整体流行情况近来广东流感仍处于流行期,学校等集体单位发生聚集性疫情的风险升高 ,人员密集的集体单位存在发生暴发疫情风险。

通过查询相关资料显示,广东疫情最严重的城市是深圳市。因为截止到2022年9月27日,根据广东省疫情防控指挥部公布的广东疫情中高风险地区最新名单 ,高风险区为惠州市5个 ,深圳市14个 。

广州市已经宣布疫情最严重的海珠度区 5 日起实施为期 3 天的全域严控人员流动措施。无论如何,中国人对无差别的超长大规模封城已经不能接受了,那样做在经济上也无疑是不可持续的。超长封控违背动态清零的基本宗旨 ,如果今冬把大规模静态管理作为对付疫情的主要手段,一衟些地方的经济就会垮掉 。

广东省两热疫情高风险区有哪些地方

广东省“两热”(基孔肯雅热和登革热)疫情高风险区涉及以下地区:深圳市福田区福保街道菩提路216号点彩人家28栋该区域被明确列为高风险区,需重点关注蚊媒传播风险。基孔肯雅热和登革热均通过伊蚊叮咬传播 ,居民应加强防蚊措施,如清理积水容器、使用蚊帐或驱蚊剂,避免蚊虫滋生。

新冠疫情高风险地区与江西防控要求截至2022年6月23日19时 ,全国新冠疫情高风险地区共12个,主要分布在北京市朝阳区(平房乡 、十八里店乡)、昌平区(小汤山镇)及内蒙古自治区锡林郭勒盟(二连浩特市、苏尼特左旗)等地 。

基孔肯雅热疫情高风险区 杨箕村及其相邻的登峰街和梅花村街,在基孔肯雅热疫情期间被列为高风险区 。这表明这些地方的蚊子问题较为严重 ,可能存在大量的蚊子滋生地,居民应加强防范。特定滋生地 广州白云区米龙村的一个制衣厂楼顶变成了“蚊子繁殖基地 ”。

广东疫情进展实时资讯

截至6月21日,广东东莞报告新增1例本土新冠肺炎确诊病例 ,其感染病毒为Delta变异株 ,但与广州此前疫情无直接关联 。 以下是具体信息:病例发现与病毒测序6月18日,东莞报告首例本土确诊病例李某。广东省疾控中心对样本进行二代基因测序后确认,该病例感染的病毒属于Delta变异株(B.612)。

月27日0—24时 ,31个省(自治区 、直辖市)和新疆生产建设兵团报告新增新冠肺炎本土确诊病例87例,新增本土无症状感染者53例,涉及广东、内蒙古、广西 、天津、湖北、山西 、黑龙江 、云南、辽宁、上海 、四川11个省份 。

近来无法直接给出3月11日至今全国疫情的完整情况 ,但可提供3月11日当天全国本土新增病例的分布数据,具体如下:总体新增本土病例数:3月11日新增本土病例476例。

相关推荐

  • 在疫情地区回老家乱跑/假如在疫情区偷着回家怎么办

    在疫情地区回老家乱跑/假如在疫情区偷着回家怎么办

    打从疫情区回到老家也是疫情区该怎么办〖壹〗、尽快到所在村支部或社区进行登记,减少外出活动,尤其是避免到人员密集的公共场所活动。从离开疾病流行地区的时间开始,连续14天进行自我健康状况监测,每天两次。条件允许时,尽量单独居住或居住在通风良好的单人房间,并尽量减少与家人的密切接触。〖贰〗、湖北等疫情高发地区回蓉人员或与该地区人员有往来史:需到社区报备并居家隔离...

  • 延安地区旅游景点疫情(延安景点关闭了吗)

    延安地区旅游景点疫情(延安景点关闭了吗)

    延安清凉山游玩攻略,延安清凉山旅游攻略〖壹〗、太和庙:作为游客必去之处,太和庙承载着丰富的历史文化底蕴,值得细细品味。万佛洞:位于山下,神秘莫测的千年古刹,让人一窥佛教文化的博大精深。革命纪念馆:了解革命历史,缅怀先烈,感受那段峥嵘岁月。停车信息:景区设有停车场,但收费且车位有限(约200个),建议提前规划交通方式。〖贰〗、印月亭:位于南侧山崖处,亭子下有...

  • 最新疫情高峰地区名单/最新疫情中高峰地区

    最新疫情高峰地区名单/最新疫情中高峰地区

    英国留学:伦敦疫情数据大幅下降!第二波感染高峰或已过!伦敦疫情数据显示第二波感染高峰或已过,但英国大学第二学期授课方式仍存在不确定性,部分教师工会强烈要求全学期线上教学,多数英格兰大学暂定2月中旬恢复校园教学但后续安排待定。伦敦疫情数据显著下降英国政府最新数据显示,英国单日新增确诊7万例,新增死亡599例,新增确诊人数为近一段时间最低值。月6日数据显示,伦...

  • 浙江疫情风控地区/浙江疫情风险区域划分

    浙江疫情风控地区/浙江疫情风险区域划分

    4天新增40例,杭州迎战奥密可戎!一场年会、一场婚宴加剧疫情扩散〖壹〗、杭州4天新增40例奥密克戎感染者,疫情源头初步指向一家餐饮设备公司,一场公司年会和一场婚宴加剧了疫情扩散,近来已外溢至4省市。疫情源头初步指向慧而特餐饮设备公司首例病例情况:1月25日22时,杭州浙医二院滨江院区发热门诊发现1例核酸阳性病例,1月26日凌晨被诊断为新冠肺炎确诊病例,后确...

  • 中国疫情最重的地区(中国疫情最严重的是哪个城市?)

    中国疫情最重的地区(中国疫情最严重的是哪个城市?)

    中国疫情严重的七个城市中国疫情严重的七个城市包括武汉、上海、广州、深圳、北京、重庆和成都。这些城市在过去的一段时间内,由于各种原因,疫情形势较为严峻。武汉作为疫情最初爆发的城市,受到了广泛的关注。在初期,武汉的疫情形势异常严峻,但随着全国上下的共同努力和有效防控措施的实施,疫情逐渐得到了控制。近来中国疫情较严重的有八个城市新疆乌鲁木齐、江西吉安、黑龙江大庆...

  • 【什么是疫情排查地区,疫情排查类别】

    【什么是疫情排查地区,疫情排查类别】

    疫情期间排查是什么意思?〖壹〗、疫情排查期间是指在疫情期间,为了限制和控制疫情的传播和蔓延,通过科学筛查人群,采取有效措施的过程。这个过程涉及多个方面,具体包括以下几点:目的:根据疫情发展态势和控制需要,限制和控制疫情的传播和蔓延。参与方:医疗机构、政府部门和社区居民等各个方面共同参与。主要工作:建立疫情管控机制。〖贰〗、疫情期间排查是指针对疫情发生的特殊...

  • 海关总署重点疫情地区(海关总署重点疫情地区有哪些)

    海关总署重点疫情地区(海关总署重点疫情地区有哪些)

    这些人员请主动申报来自猴痘疫情发生国家(地区)且接触过猴痘病例或出现发热、寒战、头痛、嗜睡、乏力、背部疼痛、肌痛、淋巴结肿大、面部和身体大范围皮疹等症状的人员,入境时应主动向海关申报。具体说明如下:申报对象范围:根据海关总署公告,申报主体需同时满足两个条件。中国海关总署8月21日发布公告,要求来自猴痘疫情发生国家(地区)且存在相关接触史或症状的人员入境时主...

  • 【安徽池州地区有疫情吗,安徽池州是疫区吗】

    【安徽池州地区有疫情吗,安徽池州是疫区吗】

    安徽现在哪里疫情比较严重〖壹〗、合肥、蚌埠、阜阳。根据国家疫情防控中心资料显示截止到2022年12月6日安徽属于更新的地区,按照确诊人数排序,比较多的三个地市为:合费150人、蚌埠134人、阜阳132人,均超过100人。〖贰〗、合肥、宣城和阜阳。根据国家疫情防控中心显示:合肥、宣城和阜阳是安徽疫情的重灾区。也是现在防疫的重点区域,必须毫不松懈。面对严峻的防...

  • 【文水疫情地区有哪些村庄,文水疫情通报】

    【文水疫情地区有哪些村庄,文水疫情通报】

    山西省那个市有疫情〖壹〗、山西省有疫情的城市有吕梁、忻州、太原、晋城、阳泉、临汾、晋中、运城。截止2022年11月11日吕梁、忻州、太原、晋城、阳泉、临汾、晋中和运城,均有疫情。〖贰〗、山西清徐县韵达快递物流园疫情共导致四个城市68人感染,部分市民收到快递后健康码变红。以下是详细情况:疫情源头与感染人数:太原市清徐县韵达快递物流园59名工作人员核酸检测呈阳...

  • 管庄地区疫情轨迹公布图/管庄地区疫情轨迹公布图高清

    管庄地区疫情轨迹公布图/管庄地区疫情轨迹公布图高清

    北京八月五日疫情情况,8月4日北京疫情最新消息月4日北京疫情最新消息8月4日0时至24时,新增3例京外关联本地新冠肺炎确诊病例(昨日已通报),无新增疑似病例和无症状感染者;无新增境外输入确诊病例、疑似病例,新增1例境外输入无症状感染者。确诊病例1:住址为房山区阎村镇天恒乐活城北区,为8月1日公布确诊病例亲属。月4日,北京新增了3例京外关联本地新冠肺炎确...

返回顶部