【浙江省疫情地区查询,浙江省疫情地区查询系统】

12月6日浙江疫情风险等级一览

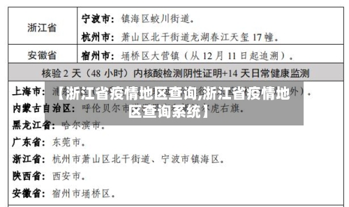
截至2021年12月6日16时 ,浙江省疫情风险等级如下:中风险地区 宁波市镇海区蛟川街道 临江小区 宁波阿尔卑斯电子有限公司自2021年12月6日16时起,上述区域被列为中风险地区,实施相应防控措施 。低风险地区 浙江省除镇海区蛟川街道中风险区域外的其他所有地区。包括但不限于杭州市 、温州市、绍兴市、嘉兴市 、湖州市等 ,均维持低风险状态。

【浙江省疫情地区查询,浙江省疫情地区查询系统】-第1张图片

风险等级情况:根据提供的信息,在2021年12月6日16时这个时间节点,杭州整体处于低风险状态 ,没有中高风险区域 。这表明当时杭州的疫情防控形势相对平稳 ,疫情传播风险较低。

【浙江省疫情地区查询,浙江省疫情地区查询系统】-第2张图片

新增确诊病例:56例,其中杭州市3例、宁波市5例、绍兴市48例。新增无症状感染者:1例(乌干达输入) 。密切接触者管理:已排查的密切接触者均已实施集中隔离 。累计报告确诊病例:截至12月15日24时,累计报告确诊病例1823例 ,其中境外输入病例285例。

【浙江省疫情地区查询,浙江省疫情地区查询系统】-第3张图片

风险等级12月6日17时全国各县区疫情风险等级情况:全国现有8个高风险地区,40个中风险地区。8个高风险地区内蒙古呼伦贝尔市:满洲里市东山街道,南区街道 ,北区街道,兴华街道;扎赉诺尔区第一街道,第三街道 ,第四街道 。

根据国务院联防联控机制有关要求,经市新冠肺炎疫情防控工作领导小组办公室研究决定,将浦东新区张江镇张东路2281弄玉兰香苑四期小区列为中风险地区 ,上海市其他区域风险等级不变。其他相关数据当日新增治愈出院病例48例,解除医学观察的密切接触者825人,重症病例较前一日增加6例。

后续提示:相关官方渠道发布了12月15日杭州新增确诊病例活动轨迹一览 ,与轨迹有时空交集的人员 ,请主动向社区报告,主动检测核酸 。信息查询方式:微信搜索杭州本地宝公众号,在对话框回复【杭州疫情】可查看杭州新冠疫情最新消息 ,查询疫情风险等级 、最新防控/核酸/隔离政策等内容。

杭州感染人数分布地区

滨江区。截止2022年12月28日,经查询杭州疫情防控中心信息显示,感染人数在趋向于增加的趋势 ,分布于滨江区,已进行了居家隔离处理 。杭州,简称“杭” ,是浙江省省会 、副省级市、杭州都市圈核心城市。

无症状感染者22231:是4月20日无症状感染者7的密切接触者,在集中隔离点检出。其中,无症状感染者23居住在拱墅区半山街道金星桃源居;无症状感染者229居住在临平区崇贤街道沿山村诸家浜;无症状感染者31居住在临平区崇贤街道沿山村 。

月26日0—24时 ,31个省(自治区、直辖市)和新疆生产建设兵团报告新增本土确诊病例25例,涉及9个地区,具体分布及详情如下:(图片来源:央视新闻微博)浙江6例:均在杭州市。

浙江省疫情高峰期哪里查

〖壹〗 、浙江省疾控中心官方网站。浙江省疫情高峰期是能够进行使用的 ,是在浙江省疾控中心官方网站中查的 ,是可以了解到结果的,此省位于中国东南沿海长江三角洲南翼 。

〖贰〗、可以通过多个途径来查询全国各地城市感染高峰进度 。具体来说,可以访问国家卫生健康委员会或各地卫生健康委员会的官方网站 ,这些网站通常会发布有关当地疫情的最新数据和进展情况。

〖叁〗、首先在手机中打开微信,然后搜索城市数据库,找到相关小程序 ,并点击进入就可以看到全国各城市感染高峰进度数据预测了,数据每天更新,可以很方便的查询全国各成熟的感染高峰期大致时间。默认会显示所在城市感染高峰时间段 。

〖肆〗 、金华疫情高峰期是11月27日。通过查询相关公开信息显:高峰期11月27日金华疫情最新消息通报:昨日新增本土1+15。

浙江被列为基孔肯雅热疫情防控I类地区,专家提醒加强防范

浙江省被列为基孔肯雅热疫情防控I类地区 ,意味着当地存在较高的基孔肯雅热流行风险,需采取更严格的防控措施 。

浙江被划为1类地区,主要基于当前基孔肯雅热(基肯孔雅热)疫情风险的综合评估结果。基孔肯雅热主要通过蚊虫传播 ,而浙江省作为经济发达、人口密集且世界交流频繁的省份,面临更高的输入性病例风险。

截至2024年12月,我国基孔肯雅热流行地区可分为三个风险等级 ,以Ⅰ类地区风险比较高 ,涉及南方6省 。基孔肯雅热全球及国内核心动态 基孔肯雅热近来在全球119个国家和地区存在本地传播,主要集中在美洲、亚洲和非洲的热带及亚热带地区。

中国基孔肯雅热本地疫情主要出现在广东 、云南等I类地区,全国尚未形成稳定疫源地。 主要本地疫情地区 中国曾在广东、云南引发过基孔肯雅热本地疫情 ,尤其需关注输入病例引发的本地传播风险 。

截至2025年8月,中国有基孔肯雅热输入病例的省级区域为广东省、湖南省 、香港特别行政区和澳门特别行政区。其中广东佛山发生本地传播疫情,累计确诊2659例。

从风险地区分类来看 ,依据媒介伊蚊分布及传播风险,全国分为四类地区:Ⅰ类(高风险):包括浙江、福建、广东 、广西 、海南、云南,这些地区媒介活跃期长 ,本地病例多 。Ⅱ类(中风险):上海、江苏等 11 省,存在聚集性疫情风险 。Ⅲ类(低风险):北京 、天津等 8 省,输入引发本地传播风险较低。

兰溪疫情有几个

〖壹〗、例。截止到2022年8月13号9时最新消息 ,义乌592例、东阳20例 、兰溪7例、金东4例、浦江2例 。兰溪疫情举办各类会议 、论坛、培训、演出 、比赛、考试、展会等聚集性活动,须按规定报备,并严格落实疫情防控相关措施。暂停举办50人以上聚集性活动。

〖贰〗 、例 。通过查询兰溪市疫情防控疫情公告显示 ,截止2022年8月22日 ,在浙江省兰溪市发现了2例阳性感染者,该地区属于中风险地区。兰溪市已启动相应应急响应,正对密切接触者 、次密切接触者进行紧急排查 ,开展核酸采样检测和隔离管控,并严格落实相关场所管控及环境消毒等防疫措施。

〖叁〗、截至7月16日16时,已排查到兰溪路KTV相关阳性感染者在沪密切接触者3万人 ,密接的密接0万人 。具体分析如下:密接与次密接的排查数据根据上海市疫情防控工作新闻发布会通报,兰溪路148号KTV疫情的阳性感染者关联密切接触者达3万人,次密接者达0万人。

浙江疫情隔离解除在哪查到

浙江疫情隔离解除光明网查到。微信搜索本地宝小程序并点击进入 。进入小程序后 ,在左上角将城市修改为浙江的城市。将页面下滑,在新冠肺炎疫情服务栏下即可看到该城市的疫情动态情况点击进入疫情专区即可查询到浙江省的数据情况。

新冠疫情隔离时的证明能否在网上查到需分情况讨论,近来无统一线上查询入口 ,但部分证明可通过特定渠道间接获取或确认 。通用疫情公告信息:可查但非个人证明政府官方网站(如国务院、卫生健康委员会) 、新闻媒体及社交媒体平台(如微博、微信公众号)会发布区域防控政策、隔离要求等宏观信息 。

使用本地政务APP查询:打开本地政务APP。进入疫情防控专区。点击解除隔离日期查询功能 。输入个人身份信息,点击立即查询,即可查看剩余隔离天数。询问本地疫情防控部门:如果本地没有推出相关APP ,或者不熟悉APP操作 ,可以直接联系本地疫情防控部门。提供个人身份信息及隔离情况,工作人员会告知剩余隔离天数 。

相关推荐

  • 【文水疫情地区有哪些村庄,文水疫情通报】

    【文水疫情地区有哪些村庄,文水疫情通报】

    山西省那个市有疫情〖壹〗、山西省有疫情的城市有吕梁、忻州、太原、晋城、阳泉、临汾、晋中、运城。截止2022年11月11日吕梁、忻州、太原、晋城、阳泉、临汾、晋中和运城,均有疫情。〖贰〗、山西清徐县韵达快递物流园疫情共导致四个城市68人感染,部分市民收到快递后健康码变红。以下是详细情况:疫情源头与感染人数:太原市清徐县韵达快递物流园59名工作人员核酸检测呈阳...

  • 管庄地区疫情轨迹公布图/管庄地区疫情轨迹公布图高清

    管庄地区疫情轨迹公布图/管庄地区疫情轨迹公布图高清

    北京八月五日疫情情况,8月4日北京疫情最新消息月4日北京疫情最新消息8月4日0时至24时,新增3例京外关联本地新冠肺炎确诊病例(昨日已通报),无新增疑似病例和无症状感染者;无新增境外输入确诊病例、疑似病例,新增1例境外输入无症状感染者。确诊病例1:住址为房山区阎村镇天恒乐活城北区,为8月1日公布确诊病例亲属。月4日,北京新增了3例京外关联本地新冠肺炎确...

  • 南站疫情风控地区(南站 疫情)

    南站疫情风控地区(南站 疫情)

    广州南站建议低风险地区抵穗旅客尽快离站并就近检测核酸〖壹〗、广州南站建议低风险地区抵穗旅客尽快离站并就近检测核酸,主要原因是当前正值返程客流高峰期,广州南站设置的核酸检测点重点服务中高风险地区或14天内有本土疫情地区的抵穗旅客,低风险地区抵穗旅客在站内检测可能造成人流高度聚集,增加感染风险。〖贰〗、二)对广州火车站、广州东站、广州北站、广州南站、庆盛站、新...

  • 甘南地区疫情最新情况(甘南县疫情最新通告)

    甘南地区疫情最新情况(甘南县疫情最新通告)

    甘肃省甘南州合作市封城了吗〖壹〗、没有。甘肃省甘南州合作市位于甘肃省南部。根据甘肃省疫情防控办中心公告显示甘肃省甘南州合作市新增病例和现存病例都为零,实施常态化管理,所以没有封城。根据甘南州合作市疫情工作要求,截止2022年07月25日,甘南州现有高风险区28个,中风险区32个。〖贰〗、解封了。2022年8月8日,合作市位于甘南藏族自治州北隅,2022年8...

  • 【本溪市疫情重点地区,本溪疫情指挥部通告】

    【本溪市疫情重点地区,本溪疫情指挥部通告】

    本溪市高风险地区吗〖壹〗、辽宁本溪市中不是高风险地区。根据所查询到的相关信息显示,截止到2022年12月18日,辽宁本溪市没有疫情,不属于任何风险地区,正在落实疫情常控化措施。〖贰〗、低风险区:中高风险区所在县(市、区)的其他地区为低风险区,采取“个人防护、避免聚集”等防范措施,低风险区人员离开所在城市应持48小时核酸检测阴性证明。〖叁〗、继续管控。截止到...

  • 汕尾地区疫情形势分析/汕尾疫情等级最新消息

    汕尾地区疫情形势分析/汕尾疫情等级最新消息

    汕尾海丰及陆丰部分区域实施分级防控(封控+管控+防范)〖壹〗、管理措施:同海丰县管控区,居民错峰取物,非必要不外出。防范区区域范围:广汕路→龙山大道→北堤路→桥西路→上海路→运河北路→螺河东路围合区域。管理措施:同海丰县防范区,限制人员聚集,非必要不离区。服务热线综合服务:0660-8984112(陆丰市疫情防控办公室)、0660-8991330(东海...

  • 赣州疫情属于什么地区/赣州疫情地图及实时播报

    赣州疫情属于什么地区/赣州疫情地图及实时播报

    江西赣州是低风险地区吗〖壹〗、法律分析:赣州为疫情低风险区域,如果14天内没有疫情中高风险区域旅居史,一般情况下不用隔离。来深返深旅客疫情防控要求:因疫情防控需要,所有从深圳各汽车站来深返深人员实施三个“100%”,即100%测温、100%查验健康码及行程码、100%佩戴口罩。〖贰〗、赣州全区是低风险地区。低风险地区跨省,在持有7日内有效的核算检测证明的情...

  • 无疫情地区要求停业通知(因疫情要求停业归哪个部门)

    无疫情地区要求停业通知(因疫情要求停业归哪个部门)

    因疫情暂停营业通知怎么写?疫情暂停营业通知这样写:方案一:疫情停业通知模板。尊敬的会员朋友:您好,由于近期疫情反复,接上级主管部门紧急通知,要求停止聚集活动和团体课程项目。为更好的做好疫情防控工作,本店将于20xx年x月x日(周x)暂停营业,具体恢复营业时间另行通知。暂停营业通知的撰写方式如下:标题标题应简洁明了,可以直接写为“暂停营业通知”,或者简短地...

  • 俄罗斯疫情地区图片高清/俄罗斯各州疫情图

    俄罗斯疫情地区图片高清/俄罗斯各州疫情图

    疫情当前!在俄罗斯究竟安不安全??〖壹〗、相对安全:俄罗斯政府通过早期预判、严格管控和资源调配,避免了类似意大利的大规模爆发,近来疫情可控性较强,生活和留学环境相对安全。潜在风险:疫情发展存在不确定性,需持续关注政府政策调整和医疗资源压力;民众仍需保持警惕,避免聚集性活动。对留学生的建议:减少外出:未来一个月内尽量避免非必要出行,降低感染风险。〖贰〗、公共...

  • 湖南哪里都有疫情地区了/湖南哪个地区有疫情

    湖南哪里都有疫情地区了/湖南哪个地区有疫情

    湖南哪里有疫情啊?湖南长沙市有疫情。近来湖南新增的病例都是从境外输入的,都是在长沙市被发现并确诊的。境外输入主要是搭乘飞机到长沙黄花机场,一旦在机场时被发现直接就会被带去医院隔离并治疗。所以其他市区并没有病例。郴州、长沙、益阳等。截止12月10日,湖南郴州、长沙、益阳等还有疫情。湖南省,简称“湘”,省会长沙,是中华人民共和国省级行政区,界于北纬24°38′...

返回顶部