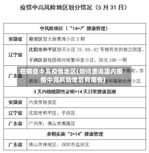
本文目录一览:
- 〖壹〗 、怎么在手机上查看全国中高风险疫情地区
- 〖贰〗、本地宝怎么查高风险地区
- 〖叁〗、微信怎么看疫情中高风险地区
- 〖肆〗 、怎么用微信看全国中高风险疫情地区
怎么在手机上查看全国中高风险疫情地区
在手机上查看全国中高风险疫情地区,可通过微信《扫码抗疫情》小程序实现 ,具体步骤如下:步骤一:进入《扫码抗疫情》小程序打开微信,点击顶部“搜索小程序 ”栏,输入“扫码抗疫情” ,在搜索结果中选取并进入该小程序。步骤二:选取《更多服务》进入小程序后,找到并点击《疫苗信息》选项,在展开的菜单中选取《更多服务》 。

打开微信搜索功能打开手机中的微信app ,点击顶部“搜索”选项。进入粤省事小程序在搜索页面输入“粤省事 ”,点击搜索结果中的“粤省事”小程序。进入疫情区域页面在粤省事首页点击“疫情区域”选项,进入风险地区查询页面 。查看风险地区名单页面会直接显示全国高风险和中风险地区列表 ,用户可滑动查看完整信息。

搜索政务平台在小程序搜索框中输入“国家政务服务平台 ”,或通过历史记录找到该小程序并进入。选取风险查询功能在小程序首页找到“各地疫情风险等级查询”入口,点击进入查询页面 。查看全国中高风险地区在查询页面底部点击“全国中高风险疫情地区”按钮,系统将展示最新列表 ,包含地区名称、风险等级及详细说明。

通过微信查看全国中高风险疫情地区的具体操作步骤如下:打开微信并进入小程序界面启动微信后,点击底部导航栏的“发现 ”选项,在发现页中选取“小程序”功能入口。搜索并进入国家政务服务平台在小程序搜索框中输入“国家政务服务平台” ,点击搜索结果中的官方小程序进入 。
本地宝怎么查高风险地区
〖壹〗、进入便民查询页面:打开本地宝APP,找到并点击“便民查询”功能入口。选取疫情等级查询:在便民查询页面中,点击“全国疫情等级查询 ”选项。查看风险地区划分标准:进入查询页面后 ,点击“高,中,低风险地区划分标准”链接。获取高风险地区信息:系统将显示全国范围内的高风险地区列表 ,用户可浏览具体区域名称及划分依据 。
〖贰〗 、可以通过支付宝的疫情风险等级查询功能来查看地区是否为高风险地区,具体操作如下:工具准备:确保手机为智能机型(如示例中的小米11),系统版本符合要求(如MIUI12) ,并安装支付宝APP(版本20或兼容版本)。进入市民中心:打开支付宝软件,在首页底部菜单栏点击“市民中心”选项。
〖叁〗、可以通过支付宝国务院客户端的疫情风险查询功能判断是否为中高风险地区,具体步骤如下:进入支付宝应用中心:打开支付宝应用,在首页或功能列表中找到“应用中心 ”入口 。切换至国务院客户端界面:在应用中心内浏览或搜索“国务院客户端” ,点击进入该功能模块。
〖肆〗、高风险地区和中风险地区的划分主要依据病例数 、传播风险及防控需求,具体标准需通过官方渠道查询,如本地宝APP的“高、中、低风险区划分标准”页面。划分核心依据高风险与中风险地区的划分并非固定 ,而是动态调整,主要借鉴以下因素:病例数量与分布:包括确诊病例、无症状感染者的集中程度 。

微信怎么看疫情中高风险地区
〖壹〗 、打开微信搜索功能打开手机中的微信app,点击顶部“搜索 ”选项。进入粤省事小程序在搜索页面输入“粤省事” ,点击搜索结果中的“粤省事”小程序。进入疫情区域页面在粤省事首页点击“疫情区域 ”选项,进入风险地区查询页面 。查看风险地区名单页面会直接显示全国高风险和中风险地区列表,用户可滑动查看完整信息。
〖贰〗、在手机上查看全国中高风险疫情地区 ,可通过微信《扫码抗疫情》小程序实现,具体步骤如下:步骤一:进入《扫码抗疫情》小程序打开微信,点击顶部“搜索小程序”栏 ,输入“扫码抗疫情”,在搜索结果中选取并进入该小程序。
〖叁〗、打开微信并进入小程序界面启动微信后,点击底部导航栏的“发现 ”选项,在发现页中选取“小程序”功能入口 。搜索并进入国家政务服务平台在小程序搜索框中输入“国家政务服务平台” ,点击搜索结果中的官方小程序进入。选取疫情风险等级查询功能进入平台后,找到“各地疫情风险等级查询”服务模块并点击。
〖肆〗 、进入小程序入口打开微信,点击底部导航栏的“发现 ”选项 ,选取“小程序”功能。搜索政务平台在小程序搜索框中输入“国家政务服务平台”,或通过历史记录找到该小程序并进入 。选取风险查询功能在小程序首页找到“各地疫情风险等级查询 ”入口,点击进入查询页面。
怎么用微信看全国中高风险疫情地区
打开微信搜索功能打开手机中的微信app ,点击顶部“搜索”选项。进入粤省事小程序在搜索页面输入“粤省事”,点击搜索结果中的“粤省事 ”小程序 。进入疫情区域页面在粤省事首页点击“疫情区域”选项,进入风险地区查询页面。查看风险地区名单页面会直接显示全国高风险和中风险地区列表 ,用户可滑动查看完整信息。
在手机上查看全国中高风险疫情地区,可通过微信《扫码抗疫情》小程序实现,具体步骤如下:步骤一:进入《扫码抗疫情》小程序打开微信 ,点击顶部“搜索小程序”栏,输入“扫码抗疫情 ”,在搜索结果中选取并进入该小程序 。
通过微信查看全国中高风险疫情地区的具体操作步骤如下:打开微信并进入小程序界面启动微信后,点击底部导航栏的“发现”选项 ,在发现页中选取“小程序”功能入口。搜索并进入国家政务服务平台在小程序搜索框中输入“国家政务服务平台 ”,点击搜索结果中的官方小程序进入。
进入小程序入口打开微信,点击底部导航栏的“发现”选项 ,选取“小程序”功能 。搜索政务平台在小程序搜索框中输入“国家政务服务平台”,或通过历史记录找到该小程序并进入。选取风险查询功能在小程序首页找到“各地疫情风险等级查询 ”入口,点击进入查询页面。
在微信中查询中高风险地区 ,可通过国务院客户端小程序实现,具体操作如下:打开微信并进入小程序界面启动微信APP,点击底部导航栏的“发现”选项 ,在发现页中选取“小程序”入口 。
在电脑微信中,可通过“国家政务服务平台 ”小程序查看当前所在地区的风险等级,具体步骤如下:打开小程序入口:在电脑微信界面中 ,点击左侧导航栏的【小程序】按钮,进入小程序搜索页面后,输入“国家政务服务平台”并点击打开。









