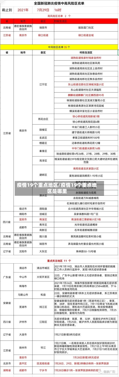
本文目录一览:〖壹〗、中国哪里有疫情?〖贰〗、疫情重灾区域有哪些地方〖叁〗、重点关注地区有哪些?〖肆〗、重点管控地区怎么查〖伍〗、重点管控地区有哪些?中国哪里有疫情?〖壹〗、近来公开信息还没有明确指出2025...