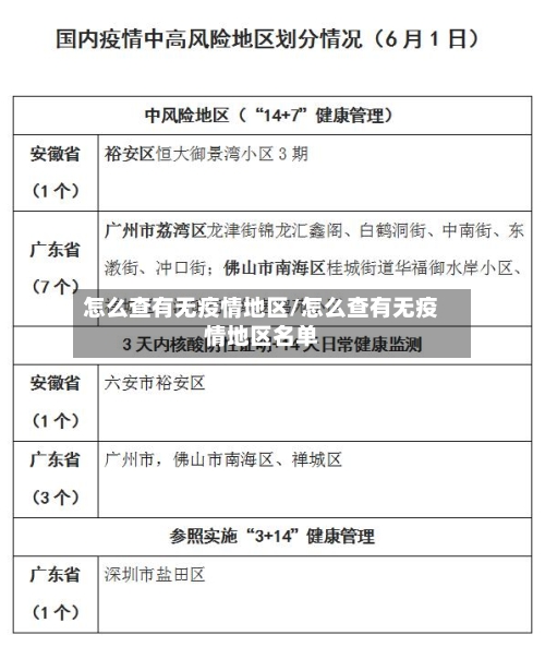
本文目录一览:〖壹〗、微信怎么查中高风险地区〖贰〗、地区风险等级怎么查询〖叁〗、本地宝怎么查高风险地区〖肆〗、微信如何查询疫情风险地区有哪些〖伍〗、使用微信怎么查询疫情高低风险区微信怎么查中高风险地区打开微信...