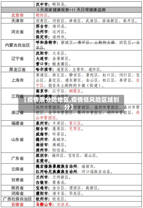
• 【疫情底分险地区,疫情低风险区域划分】

    本文目录一览:〖壹〗、低风险地区定义是什么?〖贰〗、高、中、低风险地区最新划分标准是什么?〖叁〗、低风险地区是什么意思?〖肆〗、低风险地区是什么意思〖伍〗、什么是低风险地区低风险地区定义是什么?〖壹〗、低风险...


返回顶部